2026 Physical AI Conference

기술기고문

전체기사 381건
  • 전기차 효율 개선, 파워트레인 시스템 통합에 달렸다

    2021.06.24by 이수민 기자

    더 적은 부품으로 더 많은 기능을 수행하는 차량용 애플리케이션은 차량의 무게와 비용을 줄이고 안정성을 높인다. 파워트레인 최종 장치 구성 요소들을 통합하면 전력 밀도와 신뢰성을 높일 수 있으며, 비용도 줄일 수 있다. 더불어 표준화와 모듈화가 가능해 설계와 조립을 간소..

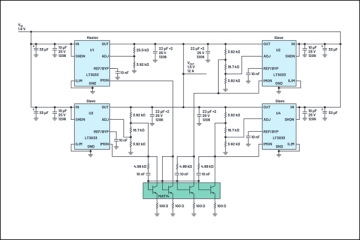
  • 출력 전류, LDO 레귤레이터 병렬연결로 높일 수 있어

    2021.06.15by 이수민 기자

    전원공급장치 설계자는 LDO 레귤레이터를 병렬로 연결해 한정된 공간에서도 공급 전류 용량을 늘리고, 열 발산을 완화할 수 있다. 이는 특정 부품의 온도 상승을 낮추며, 필요한 냉각 장치 크기와 수를 줄이게 한다. ADI ‘LT3033’ 제품처럼 LDO 레귤레이터가 출력..

  • 팬데믹에 대응하는 의료 기술, 어떻게 만들어지나?

    2021.06.02by 이수민 기자

    오늘날 의료 산업에선 팬데믹에 대응하여 데이터 공유, 환자 추적, 비대면 AI 의료 기기를 통해 얻은 개별 환자 데이터를 바탕으로 진단/치료 기술을 개발하고 있다. 지난 매트랩 엑스포 2021 코리아에선 다양한 산업에서 매스웍스의 매트랩과 시뮬링크를 활용해 모델을 효율..

  • ​금융 업계 대상 보안 공격 "2020년에만 41억 건"

    2021.05.21by 이수민 기자

    아카마이에 따르면, 2020년 한 해 동안 금융 업계를 대상으로 한 41억 건 이상의 보안 공격이 있었던 것으로 드러났다. 2020년 관측된 총 1,930억 건의 크리덴셜 스터핑 보안 공격 중 34억 건 이상이 금융 업계를 대상으로 발생했다. 이는 전년 대비 45% 이..

  • 무기물 기반의 늘어나는 반도체 나온다 "비용도 저렴"

    2021.05.17by 이수민 기자

    접착형 헬스 모니터링 기기나, 접히고 말리는 디스플레이에는 유연한 반도체를 써야 한다. 유연 반도체 대부분은 유기물 기반인데, UNIST 신소재공학과 연구팀이 무기물 기반의 유연 반도체를 개발했다. 고온고압 공정 자체를 잘 견디면서 내구성도 좋아 다양한 플렉서블 디바이..

  • 동기식 컨트롤러로 고성능 전원장치 설계 간소화하기

    2021.05.14by 이수민 기자

    아나로그디바이스 ‘LTC7803’ 동기식 스텝다운 컨트롤러는 고성능 전원장치의 간편한 설계를 지원한다. N-채널 MOSFET 스위칭이 가능한 낮은 임피던스의 게이트 드라이버를 통합해 전반적인 컨버터 비용은 낮췄고, 효율은 높였다. 대기 전류는 5mA이며, 40V에 이르..

  • 생기원-건국대, 수소생성 촉매 제작비용 50% 절감

    2021.05.07by 이수민 기자

    생기원과 건국대는 펄스 레이저를 활용한 친환경 물리 공정으로 수소생성 촉매를 제조하는 원천기술을 개발했다. 환경에 해로운 화학 공정 없이 탄소나노튜브 표면에 펄스 레이저를 쏘아 탄소 이외의 이종 원소를 단일원자 형태로 첨가해 촉매를 만드는 방식이다.

인터넷신문위원회

[열린보도원칙] 당 매체는 독자와 취재원 등 뉴스이용자의 권리 보장을 위해 반론이나 정정보도, 추후보도를 요청할 수 있는 창구를 열어두고 있음을 알려드립니다.

고충처리인 장은성 070-4699-5321 , news@e4ds.com

Top