인피니언 HV GaN

기술기고문

전체기사 394건
  • 서울공대, 산화텅스텐 나노 박막 디스플레이 소자 개발

    2020.07.16by 이수민 기자

    서울대학교 공과대학 이병호·정택동 교수, 군산대학교 신소재공학과 선호정 교수로 구성된 공동 연구팀이 전기 변색 물질인 산화텅스텐 나노 박막을 이용한 디스플레이 소자를 개발했다. 제작된 광소자는 간단한 적층형 구조로서 200nm 이하의 두께로 색 유지를 위한 전압이 필요..

  • KAIST 연구팀, 無전원 IoT 게이트웨이 개발에 성공

    2020.07.13by 이수민 기자

    KAIST 연구팀이 후방산란 기술을 이용한 무전원 IoT 게이트웨이 개발에 성공했다고 밝혔다. 후방산란 기술은 기기의 무선 신호를 직접 만들지 않고 공중에 존재하는 방사된 신호를 반사하여 정보를 전달하는 기술로, 무선 신호를 생성하는데 전력을 소모하지 않는다.

  • 메모리 반도체 집적도, 지금보다 1,000배 높아진다

    2020.07.03by 이수민 기자

    UNIST 이준희 교수 연구팀이 메모리 반도체의 집적도를 1,000배 이상 높일 수 있는 원리를 제시했다. 기존 메모리는 원자간 탄성 작용으로 수십 나노미터 크기의 도메인을 이용해 1bit를 저장하지만, 연구팀이 제시한 현상을 활용하면 전압을 걸 때 원자 간 탄성 작용..

  • 반도체 소자 내 배선 간격, 지금보다 더 줄일 수 있어

    2020.06.25by 이수민 기자

    UNIST 신현석 교수팀이 삼성전자 종합기술원, IBS 등과의 공동연구로 반도체 소자를 더 미세하게 만들 수 있는 초저유전율 절연체를 개발하는 데 성공했다. 현재 반도체 공정에서 사용되는 절연체는 다공성 유기규산염으로 유전율이 2.5 수준이다. 이번에 연구팀이 합성한 ..

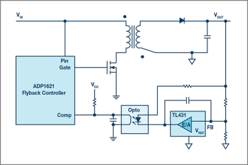
  • 스위치 모드 전원 공급장치 도입 전에 알아야 할 것들

    2020.06.23by 이수민 기자

    SMPS는 고정, 가변 또는 외부 클럭에 동기화되는 주파수로 스위칭한다. 스위칭 주파수 값에 따라 디바이스의 물리적 크기가 달라지고, 그에 따라 전원장치의 커패시터와 인덕터 비용도 달라진다. 최근에는 더욱 촘촘하고 경제적인 회로 설계를 위해 더 높은 값의 스위칭 주파수..

  • 전기 항공기 전원 시스템 크기를 줄이는 방법

    2020.06.19by 명세환 기자

    미국 암페어 사는 기존 연소 엔진 구동 항공기와 달리 테일 파이프에서의 탄소 배출이 없고, 이착륙 시 연료 비용은 90%, 유지 보수 비용은 50%, 소음은 66% 적은 전기 항공기를 개발하고 있다. 이를 실현하기 위해서는 작고 고효율의 전원 시스템이 필요하다.

  • 고속 회로 저전력화하고 고해상도 성능 구현하는 "연속시간 델타-시그마 ADC 구조"

    2020.06.08by 이수민 기자

    오늘날 통신시스템은 고속 아날로그 신호를 디지털로 변환하기 위해 플래시, 파이프라인, SAR ADC 등의 나이퀴스트 ADC 회로 구조를 주로 사용하고 있다. 연속시간 델타-시그마 ADC 구조는 저전력 측면에서 강점이 있으며, 이를 통해 DWA 제거를 통한 칩 사이즈 감..

인터넷신문위원회

[열린보도원칙] 당 매체는 독자와 취재원 등 뉴스이용자의 권리 보장을 위해 반론이나 정정보도, 추후보도를 요청할 수 있는 창구를 열어두고 있음을 알려드립니다.

고충처리인 장은성 070-4699-5321 , news@e4ds.com

Top