Industrial Edge AI Solution Challenge 2026

김지혜 기자의 기사 모음

전체기사 2,247건

  • 엔비디아, RTX 기술로 영화 같은 실시간 렌더링 실현

    엔비디아는 콘텐츠 제작자 및 게임 개발자들이 영화 같은 품질로 실시간 렌더링을 할 수 있도록 지원하는 레이 트레이싱(Ray-Tracing) 기술인 엔비디아 RTX(NVIDIA RTX)를 발표했다. 엔비디아 RTX는 컴퓨터 그래픽 알고리즘 및 GPU 아키텍처 분야에..

    2018.03.20by 김지혜 기자

  • 자일링스, 이기종 컴퓨팅 플랫폼 ACAP 공개

    자일링스는 FPGA 역량의 한계를 극복할 수 있는 ACAP(적응형 컴퓨팅 가속화 플랫폼, Adaptive Compute Acceleration Platform)이라는 혁신적인 제품 카테고리를 발표했다. ACAP은 다양한 애플리케이션과 작업량의 요구에 적응하기 위..

    2018.03.20by 김지혜 기자

  • 분석부터 판단까지...'지능형 영상보안'이 한다

    건물 안이든 밖이든 CCTV는 어디에든 있다. 범죄와 사건, 사고를 감시/추적하기 위해 곳곳에 설치되어 있기 때문이다. 그렇다면 정말 CCTV가 범죄 예방 효과가 있을까. 사전적 범죄 예방의 효과와 CCTV의 상관관계에 관한 연구는 없다. 하지만 ‘사건 발생 후..

    2018.03.19by 김지혜 기자

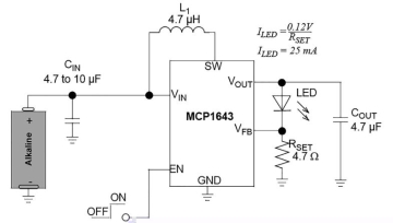
  • [기고] 고전력 LED 구동 위한 DC-DC 부스트 컨버터 설계하기

    LED(Light-Emitting Diode) 정전류 구동회로로 최적화된 고효율/고정 주파수 소형 스텝업 DC-DC 컨버터는 1셀 및 2셀 알카라인, NiCd, NiMH 배터리로 작동되는 애플리케이션에 적합하며, 적은 수의 외부 소자로도 편리하게 전원을 공급할 수 있다..

    2018.03.19by 김지혜 기자

  • ETRI '자가적응 분석 엔진 기술' 의료분야에 검증한다

    ?개인의 생활환경이나 습관, 임상, 유전체정보 등 의료 빅데이터를 지능적으로 분석해 질병에 대한 진과 예방에 이르는 개인별 맞춤 의료서비스를 위한 기술개발이 본격적으로 진행된다. 한국전자통신연구원(ETRI)은 원내에서 (재)서울의과학연구소와 의료에 인공지능(AI..

    2018.03.19by 김지혜 기자

  • 헬스케어 ICT 기업 중국에 우수성 뽐내

    과학기술정보통신부는 코엑스에서 정보통신산업진흥원(NIPA)과 글로벌혁신센터(KIC) 중국이 한-중 헬스케어 정보통신기술 기업상담회를 주최했다고 밝혔다. 본 상담회는 지난 해 12월 ‘K-Global@상하이’의 후속조치로 한국 우수 헬스케어 ICT 기업의 중국진출..

    2018.03.19by 김지혜 기자

  • NI, TSN 기능 탑재한 CompactRIO 컨트롤러 출시

    내쇼날인스트루먼트(NI) 가 NI-DAQmx 드라이버와 TSN(Time Sensitive Networking) 기능을 탑재한 새로운 CompactRIO 컨트롤러를 출시했다고 밝혔다. 이번 CompactRIO 컨트롤러는 표준 이더넷 네트워크 상에서 시간 결정성 통..

    2018.03.19by 김지혜 기자

  • ZKTeco '바이오인식' 내세우며 한국 시장 진출

    ZKTeco(지케이테코)가 한국 시장에 진출한다. 중국 바이오인식 및 물리보안 기업인 지케이테코는 소공동 더 플라자 호텔에서 개최한 기자간담회에서 한국 시장 진출의 공식 출사표를 던졌다. 전 세계 31개국에서 지사를 운영하는 지케이테코는 지난 1월 씨앤비..

    2018.03.16by 김지혜 기자

  • LG전자 “소프트웨어는 개발 초기의 품질이 중요”

    LG전자는 서울 강서구에 위치한 LG사이언스파크에서 CTO 박일평 사장, 소프트웨어센터 최희원 상무 등이 참석한 가운데 ‘소프트웨어 품질전문가(SDET: Software Development Engineer in Test) 3기 인증식’을 개최했다. 소프트웨어 ..

    2018.03.16by 김지혜 기자

많이 본 뉴스

인터넷신문위원회

[열린보도원칙] 당 매체는 독자와 취재원 등 뉴스이용자의 권리 보장을 위해 반론이나 정정보도, 추후보도를 요청할 수 있는 창구를 열어두고 있음을 알려드립니다.

고충처리인 장은성 070-4699-5321 , news@e4ds.com

Top