차량내 전원 공급과 관련해 상충하는 설계 과제들을 해결하고, 전력 설계를 간소화하기 위한 방안에 대해 스태리 차이 ADI 매니저에게 들어보는 자리를 마련했다.
“고도의 통합 PMIC, 車 전원 설계 단순화”
MAX20057, 동작전류 요구량 극도 낮아 전압레귤레이션 유지
스프레드 스펙트럼 기능 포함 피크 EMI 낮춰, 크기 감소 기여
■ 전력 수요 급증 최신 車, 낮은 정지전류·낮은 EMI 必
최신 자동차들은 연비가 향상되었음에도 불구하고 첨단 기능들을 계속해서 추가함에 따라 전력 수요가 점점 더 커지고 있다.
다양한 편의 기능, 텔레매틱스 커넥티비티, 인포테인먼트 기능들이 차량 클러스터와 헤드업 디스플레이를 통해서 운전자에게 정보를 제공하며, 이러한 기능들은 중앙 콘솔(통상적으로 라디오 헤드 유닛이라 함) 상의 터치스크린과 스위치들을 사용해서 제어된다(그림 1).

▲그림 1 : 자동차 계기반 클러스터와 중앙 콘솔
이 글에서는 차량의 배터리를 입력 전원으로 사용해서 이들 시스템에 다중의 전원 레일을 공급하는 설계 과제에 대해 살펴본다.
요구되는 레귤레이터 출력 전압 범위를 지원하면서 낮은 정지 전류(IQ)와 낮은 EMI를 유지해야 하는 과제를 설명하고, 이러한 요구를 충족하는 새로운 차량용 전원 관리 IC(PMIC)를 소개한다.
■ 고효율 DC-DC 컨버터 요구
차량용 애플리케이션에서 발열을 제한하기 위해서는 자동차 제조사의 엄격한 정지 전류 요건을 충족하는 고도로 효율적인 DC-DC 컨버터가 필요하다.
이러한 컨버터는 콜드 크랭크와 스타트-스톱 이벤트를 지원하기 위해 낮은 배터리 입력 전압에서도 동작해야 한다.
콜드 크랭크를 다루기 위한 통상적인 접근법은 여러 PMIC(와 관련 부품들)를 사용해서 2개의 벅 레귤레이터 스테이지에 걸쳐서 배터리 전압을 스텝다운(강압)하는 것이다.
이러한 방식은 회로 설계와 레이아웃을 복잡하게 할 뿐 아니라 솔루션의 크기도 늘린다.
뿐만 아니라 EMI 간섭에 좀 더 취약해서 CISPR Class 5 같은 EMI 표준 요건을 충족하기도 까다롭다.
또 다른 문제로서 부하가 차량 배터리로부터 갑작스럽게 차단됐을 때(부하 덤프 이벤트) 레일 전압이 순간적으로 급상승해 40V에 달하는 파괴적인 과도 전압을 발생할 수도 있다.
■ 고도의 통합 PMIC 사용, 설계 단순화
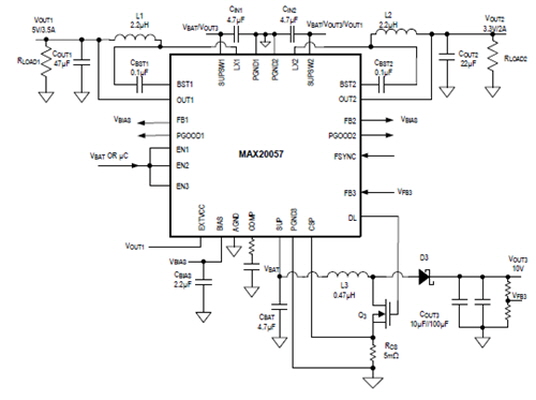
2스테이지 스텝다운을 사용하는 대신, 그림 2에 보이는 MAX20057 같은 고도의 통합 PMIC를 사용함으로써 설계를 단순화할 수 있다. 이 PMIC는 다른 차량용 PMIC에 비해 여러 이점을 제공한다.

▲그림 2 : MAX20057은 차량용 애플리케이션을 위해 36V 부스트 컨트롤러와 듀얼 3.5A/2A 동기식 벅 컨버터를 제공한다.
MAX20057은 통합 수준이 매우 높은 3출력 PMIC로서, 2개의 동기식 벅 컨버터(3.5A와 2A)와 1개의 비동기식 부스트 컨트롤러를 포함한다.
부스트 컨트롤러가 벅 컨버터들에 가변 전압(10V 정격)을 제공하며, 콜드 크랭크 시에 배터리 전압이 2V까지 내려가더라도 벅 컨버터들이 레귤레이션을 유지하도록 한다.
벅 컨버터들은 3.5V∼36V의 넓은 입력 전압 범위에서 동작하고 동작 전류 요구량이 10A(VOUT = 5V)와 8A(VOUT = 3.3V)로 극히 낮으므로 차량의 시동을 장시간 꺼두는 경우에 전압 레귤레이션을 유지하는 데 특히 적합하다.
■ 스프레드 스펙트럼, EMI 완화
중요한 문제인 EMI를 완화하기 위해, 이 PMIC는 사용자가 선택 가능한 스프레드 스펙트럼 기능을 포함한다. 이 기능을 사용해서 피크 EMI 수준을 크게 낮출 수 있다.
이 기능은 스퓨리어스 에너지를 넓은 주파수 대역에 걸쳐 확산시킴으로써 그 크기를 낮춘다.
레귤레이터 스위칭 주파수는 400kHz 또는 2.1MHz로 고정돼 있다. 높은 스위칭 주파수를 사용하면 더 작은 크기의 외부 소자들을 사용할 수 있고 출력 전압 리플을 낮추고 AM 대역의 간섭을 방지할 수 있다.
또한 이 PMIC는 요구되는 성능에 따라 예컨대 강제 고정주파수 동작, 초저 정지 전류의 스킵 모드 동작, 외부 클럭에 대한 위상 동기화 동작의 3가지 모드 중 하나로 동작할 수 있게 프로그램이 가능하다.
■ 높은 전압 변환 비
벅 레귤레이터를 포함하고 있으면서 비교적 넓은 입력 범위로 낮은 출력 전압을 제공하는 차량용 PMIC 제품이 몇 가지 출시되어 있지만, 이들 제품은 낮은 스위칭 주파수로 동작한다.
그 이유는 레귤레이터의 제어 가능한 최소 ‘온-타임’(통상 60ns∼120ns) 때문에 최소 전압 변환 비(VOUT/VIN)가 제한적이라서 그렇다.
적절한 고정주파수 PWM 동작과 최적의 효율을 위해서는 벅 레귤레이터가 정상 동작 중에 연속 전도 모드(CCM)로 동작해야 한다.
CCM일 때 최소 입력 대 출력 전압 비는 다음 공식에 따라서 결정된다.
그러므로 벅 레귤레이터가 최소 ‘온-타임’이 120ns이고 입력 전압이 12V라고 했을 때, 2.1MHz로 CCM을 유지하기 위해서는 출력 전압을 3V 이하로 설정할 수 없다(실제적인 설계 여유를 감안하면 5V 이하가 될 수 없는 경우도 있을 수 있다).
그보다 더 낮은 출력 전압을 달성하기 위해서는 펄스 스킵핑이 필요하다(유효 듀티 사이클 감소).
반면에 이렇게 하면 원치 않는 EMI가 증가하게 된다. 일정한 스위칭 속도를 유지하기 위해서는 스위칭 주파수를 낮춰야 하나, 이 역시 EMI 성능에 부정적인 영향을 미친다.
MAX20057이 다른 차량용 레귤레이터들과 차별화되는 부분이 바로 이 부분이다.
정격 최소 ‘온-타임’이 불과 20ns에 불과하므로 이 PMIC의 벅 레귤레이터들은 이론적으로 0.5V의 출력 전압까지도 가능하다(12V 배터리 입력에 2.1MHz 스위칭 주파수).
이것은 레귤레이트할 수 있는 최소 출력 전압 사양(1V)보다도 낮은 것으로서, 따라서 스위칭 주파수를 낮출 필요 없이 저전압 레일을 제공할 수 있다.
그러므로 낮은 출력 전압으로 뛰어난 EMI 성능을 유지할 수 있다.
이 PMIC의 다른 버전인 MAX20457은 듀얼 3.5/2.5A 벅 컨버터이고(부스트 컨트롤러 없음), MAX20458은 단일 3.5A 벅 컨버터와 부스트 컨트롤러를 통합한 제품이다.
이들 제품 모두 핀 호환이 가능하며(다양한 애플리케이션에 걸쳐서 단일 보드 설계 활용 가능), -40 C∼+125 C의 차량용 온도 범위에서 동작한다.
■ 고효율 PMIC, 낮은 ‘온-타임’으로 설계 과제 극복
이 글에서는 자동차내 클러스터와 중앙 콘솔에 자리잡고 있는 인포테인먼트, 텔레매틱스, 헤드 유닛 시스템에 전원을 공급하는 방법에 대해 알아보았다.
어떤 솔루션들은 EMI 성능을 위해서 출력 전압 범위를 절충해야 하는 문제가 있을 수 있다.
낮은 ‘온-타임’으로 이러한 설계 과제를 극복하는 고도로 효율적인 차량용 PMIC를 소개했다.
이 PMIC는 스톱-스타트 기능을 채택한 것을 비롯한 모든 유형의 차량에 사용하기에 적합하다.
※ 본 기고는 스태리 차이(Starry Tsai) 아나로그디바이스(Analog Devices, Inc.) 차량용 전력 부문 비즈니스 매니저가 작성했습니다.