옵토커플러를 사용하지 않고도 절연형 DC-DC 변환과 관련한 설계 과제들을 해결할 수 있는 방법에 대해 ADI의 통 앤서니 후인이 대답한다.
옵토커플러 無 ‘플라이백 DC-DC 컨버터’
절연형 전원장치 애플리케이션 적합
옵토커플러, 시간 경과 시 성능 저하·시스템 신뢰성 떨어트려
옵토커플러 없을 시 출력 전압 레귤레이션 개선 여전히 필요
옵토커플러를 사용하지 않고도 절연형 DC-DC 변환과 관련한 설계 과제들을 해결할 수 있을까? 짧게 답하면, 그렇다. 운 좋게도, 현재 우리는 옵토커플러와 이를 위한 피드백 회로, 그리고 3차 트랜스포머 권선을 사용할 필요가 없는 논-옵토(non-opto) 플라이백 DC-DC 컨버터 솔루션을 활용할 수가 있다. 이 새로운 솔루션은 출력 전압 정확도에 있어서 새로운 기준을 제시한다.
■ 옵토커플러 필요 없는 솔루션 사용 설계 간소화 솔루션 크기 줄일 수 있어
안전상의 이유로, 또는 복잡한 시스템에서 적절한 동작을 보장하기 위해서, 종종 절연형 DC-DC 솔루션이 필요할 때가 있다. 기존의 절연형 솔루션은 출력 전압을 제어하기 위해 절연 장벽을 통해서 피드백 루프를 형성하기 위한 용도로 옵토커플러 및 관련 회로를 사용하거나 또는 복잡한 트랜스포머 설계를 사용한다. 이러한 추가적인 부품들은 설계를 복잡하게 하고 솔루션의 크기도 크게 만든다. 게다가 옵토커플러는 시간이 지나면 성능이 저하하여 시스템의 신뢰성을 떨어트릴 수 있다. 뿐만 아니라 최종 시스템의 폼팩터가 계속해서 작아지는 추세여서 전원장치를 위해 할애할 수 있는 공간이 점점 줄어들고 있는데, 이는 열 관리 문제를 가중시킨다. 시스템 엔지니어는 절연형 DC-DC 장치를 설계할 때 이 모든 과제들을 해결해야 한다. 이를 위해서는 크기가 작고, 비용이 적게 들며, 신뢰성이 높고, 설계하기가 쉬운 솔루션이 필요하다. 바로 이러한 요구를 충족하는 것으로서 옵토커플러가 필요 없는 솔루션을 사용하면 설계를 간소화하고 솔루션 크기를 줄일 수 있다.
■ 절연형 DC-DC 컨버터를 사용하는 이유
공장 자동화, 빌딩 자동화, e-모빌리티, 차량, 항공 전자장비, 의료, 상업용, 그 밖에 다양한 산업 분야에 사용되는 많은 전원장치들은 다음과 같은 세 가지 이유에서 절연형 DC-DC 컨버터를 사용한다.
○ 안전성
전류 서지가 장비를 손상시키지 않도록 방지하고 작업자들을 메인 전원 소스로부터 보호하기 위해서 절연형 DC-DC 컨버터를 사용할 수 있다. 그림 1은 메인 전원 소스를 이차 측으로부터 절연한 전원 시스템에 작업자가 물리적으로 접촉할 수 있는 경우를 보여준다. 적절하게 안전 절연이 이뤄지지 않으면, 낙뢰 사고가 발생할 경우 매우 높은 전압 서지가 장비를 거치고 작업자를 거쳐서 지면으로 전달될 수 있다. 이는 치명적인 결과를 초래할 것이다. 이럴 때 절연 장벽은 위험한 서지 에너지를 일차 접지로 돌려보냄으로써 고전압 서지가 작업자에게 전달되지 않도록 한다.
.jpg)
▲그림 1 : 안전을 위해 절연 사용
○ 접지 루프 방지
대형 시스템 또는 복잡한 시스템에서는 다양한 지점들에서 접지 전위 차이가 존재한다. 이럴 때 전기 절연을 사용함으로써 파괴적인 접지 루프를 피할 수 있으며, 정밀 아날로그 시스템에서 디지털 잡음을 차단할 수도 있다.

▲그림 2 : 접지 루프를 방지하기 위해 절연 사용
○ 레벨 시프팅
때로는 여러 전원 레일을 사용하는 시스템에 절연형 DC-DC 컨버터를 사용해서 여러 개의 절연형 양 및 음의 출력 전압을 발생할 수 있다.

▲그림 3 : 레벨 시프팅을 위해 절연 사용
■ 절연형 DC-DC 컨버터의 기초
그림 4는 기존의 절연형 DC-DC 컨버터를 보여준다. 이 솔루션은 옵토커플러, 오차 증폭기, 전압 레퍼런스를 사용함으로써 절연 장벽을 통해 피드백 루프를 형성한다. 이 방식에서는 오차 증폭기가 출력 전압을 검출한 다음, 이를 전압 레퍼런스와 비교한다. 이 정보가 옵토커플러를 통해서 절연 장벽을 거쳐 일차 측에 전달되면, 제어 회로가 전원 스테이지를 변조해서 출력 전압을 레귤레이트한다.

▲그림 4 : 기존의 절연형 DC-DC 컨버터는 옵토커플러와 그에 수반되는 피드백 회로를 사용한다.
이 솔루션은, 장비 크기가 점점 축소되어 더 이상 전원장치를 위한 공간이 남아있지 않을 때까지 제 기능을 충실히 이행할 것이다. 하지만 옵토커플러, 오차 증폭기, 전압 레퍼런스 회로는 12개의 소자들로 이루어지므로 전원장치 설계의 총 부품 수를 크게 증가시키고 보드 공간도 많이 차지한다(그림 5). 따라서 이 회로를 없앨 수 있는 방법을 모색하는 것은 당연한 수순이다.

▲그림 5 : 기존의 피드백 회로는 옵토커플러, 오차 증폭기, 전압 레퍼런스를 사용한다.
옵토커플러는 또 다른 중대한 문제를 안고 있다. 온도에 따라 성능이 달라지고, 시간이 지날수록 성능이 저하된다는 점이다. 이는 애플리케이션에 따라 신뢰성 이슈를 초래할 수 있다. 그림 6에서는 통상적인 옵토커플러의 전류 전달비(Current Transfer Ratio: CTR)가 -60 ~ 120 C의 온도 범위에서 최대 270%까지 달라진다는 것을 볼 수 있다1. 뿐만 아니라 이 CTR은 시간이 지나면서 30 ~ 40% 저하된다2,3,4.

▲그림 6 : 옵토커플러의 주변 온도 대비 컬렉터 전류 1
■ 옵토커플러 제거
○ 일차측 제어 토폴로지
옵토커플러를 제거하는 한 가지 방법은 일차측 제어 기법을 사용하는 것이다. 이 방법은 전원 절연 트랜스포머 상에 삼차 권선을 사용해서 오프(OFF) 사이클 동안 출력 전압을 간접적으로 측정한다. 그림 7은 이 회로를 보여준다. 반사 전압(VW)은 다음 공식에 따라 출력 전압에 비례한다.
이 공식에서, VO는 출력 전압이고, VF는 출력 정류기 다이오드 전압 강하이며, Na는 삼차 권선 권수, NS는 이차 권선 권수이다.

▲그림 7 : 일차측 제어는 삼차 트랜스포머 권선을 사용한다.
이 방법은 옵토커플러를 효과적으로 제거하기는 하지만 다음과 같은 새로운 문제들을 낳는다.
a) 삼차 권선을 추가해야 하므로 트랜스포머 설계와 구조가 더 복잡해지고 비용도 늘어난다.
b) 반사 전압은 출력 정류기 다이오드 전압(VF)과 관련되는데, VF는 부하와 온도에 따라 달라진다. 이는 검출되는 출력 전압에 오차를 일으킨다.
c) VW 상의 누설 인덕턴스 링잉 현상으로 인해, 검출되는 출력 전압의 판독 오차가 더욱 심화된다.
이 일차측 제어 기법은 출력 전압 레귤레이션이 좋지 않아 많은 애플리케이션에서 그리 실용적이지 못하다. 따라서 설계자는 포스트 레귤레이터를 사용해야 하는데, 이는 비용을 더 늘리고 전체 솔루션 크기도 크게 만든다.
○ 옵토커플러가 필요 없는 플라이백 토폴로지
옵토커플러가 필요 없는 플라이백 DC-DC는 일차측 제어 기법을 변형한 것이다. 이 방법은 일차 측 전압을 직접 검출함으로써 앞서 언급한 (a) 문제를 해결하기 때문에 전원 트랜스포머에 삼차 권선이 필요 없다. 이는 트랜스포머 설계 및 구조, 그리고 PCB 레이아웃에 있어서 복잡성을 크게 완화한다. 그림 8은 이 토폴로지를 나타낸 것이다.

▲그림 8 : 옵토커플러가 필요 없는 플라이백 회로
반사 전압(VP)는 다음 공식에 따라 출력 전압에 비례한다.
이 공식에서, VO는 출력 전압이고, VF는 출력 정류기 다이오드 전압 강하이며, NP는 일차 권선 권수, NS는 이차 권선 권수이다.
옵토커플러가 필요 없는 플라이백 토폴로지는 새로운 것은 아니지만, 앞서 언급한 나머지 두 가지 문제 (b)와 (c) 때문에 여전히 애를 먹고 있다. 이 경우에 (c)는 VW가 아닌 VP에서 누설 인덕턴스 링잉이 발생한다. 옵토커플러가 필요 없는 플라이백 회로에서 출력 전압 레귤레이션이 나쁘다는 것이 여전히 기술적으로 중대한 과제로 남아 있다.
다행히도 최근에 향상된 회로 기법들이 도입되면서 이 문제가 크게 개선됐다.
○ 열악한 출력 전압 레귤레이션 문제 해결
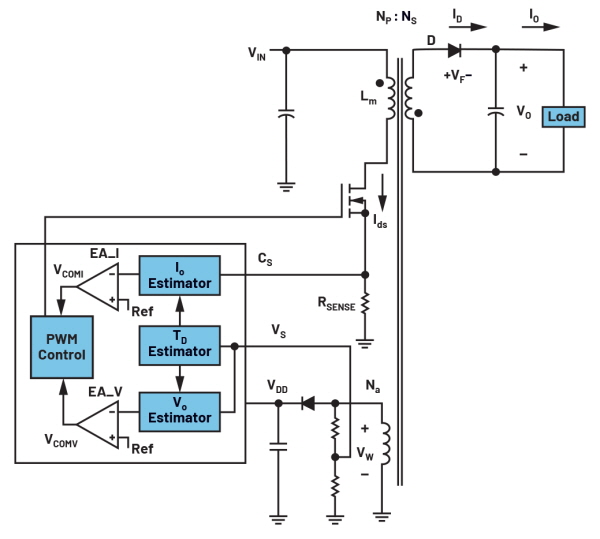
그림 9는 옵토커플러가 필요 없는 플라이백 절연형 DC-DC 컨버터 솔루션인 MAX17690을 나타낸 것으로, MAX17690은 5%의 출력 전압 레귤레이션을 달성한다.

▲그림 9 : 출력 전압 레귤레이션에 있어서 새로운 기준을 제시하는, 옵토커플러가 필요 없는 플라이백 회로
검출되는 출력 전압 판독 오차를 극복하기 위해서 MAX17690은 이차 전류(ISEC)가 낮을 때 반사 전압을 샘플링한다. 이로써 출력 부하로 인해 다이오드 전압 강하가 달라지는 것을 완화할 수 있다. 또한 이 IC는 다이오드 전압과, 온도에 따른 다이오드 전압의 변동성을 보정하도록 설계되었다. 이 IC는 또 진보한 기법을 사용해서 누설 인덕턴스 링잉을 필터링한다. 이 모든 특성들을 결합하고 있는 MAX17690은 옵토커플러가 필요 없는 플라이백 토폴로지에 있어서 출력 전압 레귤레이션에 대한 새로운 기준을 제시한다.
그림 10은 같은 제품군의 다른 모델인 MAX17691을 나타낸다. MAX17691은 전력 FET와 전류 검출 소자를 통합하고 있어, 극히 일부의 외부 부품만을 추가하여 전체 회로를 완성할 수 있다. 이 제품은 매우 간소화한 형태로 진정한 고성능 절연형 DC-DC 컨버터 솔루션을 제공한다.

▲그림 10 : 고도로 통합된, 옵토커플러가 필요 없는 플라이백 솔루션
MAX17690과 MAX17691은 매우 우수한 출력 전압 레귤레이션을 달성한다. 그림 11은 온도, 라인, 부하 변동에 따른 이들 디바이스의 성능을 보여준다.

▲그림 11 : MAX17690/91은 출력 전압 레귤레이션에 있어서 업계의 새로운 기준을 제시한다.
■ 맺음말
장비 크기와 보드 공간이 계속해서 축소됨에 따라, 피드백 루프를 위해 옵토커플러를 사용해야 하는 기존의 절연형 DC-DC 컨버터는 크기 면에서 더 이상 효과적이지 않게 되었다. 더군다나 옵토커플러는 온도에 따라서 성능이 달라지고, 시간이 지날수록 성능이 저하하는 또 다른 문제도 가지고 있다. 옵토커플러가 필요 없는 플라이백 토폴로지는 설계를 간소화하고 더 적은 수의 외부 부품을 필요로 하므로 당연히 더 나은 선택이다. 최근에는 설계 기법이 발전됨에 따라 출력 전압 레귤레이션을 크게 향상할 수 있게 되었다. 그 덕분에 옵토커플러가 필요 없는 플라이백 DC-DC 컨버터가 절연형 전원장치 애플리케이션에 실제적으로 사용하기에 적합하게 됐다.
출처
1 Vishay VOS618A Data Sheet
2 Vishay Optocoupler Application Note, Document Number: 80059
3 Toshiba Photocoupler Application Note
4 CTR Degradation and Ageing Problem of Optocouplers, Prof. Eng. Titu I. BAJENESCO, M. Sc.
###
※ 저자 소개
통 앤서니 후인(Thong Anthony Huynh)은 아나로그디바이스(Analog Devices)의 애플리케이션 엔지니어링 수석 MTS(member of the technical staff)였다. 절연형 및 비절연형 스위칭 전원장치 및 전원 관리 제품 설계 및 개발에 있어서 20년 넘는 경험을 쌓고 있다. DC-DC 컨버터, 핫 스왑 컨트롤러, PoE(Power over Ethernet), 다양한 시스템 보호 IC를 비롯해서 세계 주요 고객사들이 채택하고 있는 100개 이상의 전원 관리 제품 개발에 참여했다.
그는 전력 전자공학과 관련한 4개의 미국 특허를 보유했으며, 다수의 기사와 애플리케이션 노트를 저작했다. 오리건 주립대학에서 전기공학 학사학위를 취득했으며, 포틀랜드 주립대학에서 전기공학 석사 과정을 수료했다. 포틀랜드 주립대학에서 강사로서 전력 전자공학 과목을 가르치기도 했다.