ADALM2000 교육용 키트를 활용한 콜피츠 오실레이터 실습에 대해 아나로그디바이스(Analog Devices, Inc.)의 안토니우 미클라우스(Antoniu Miclaus) 시스템 애플리케이션 엔지니어가 이야기 한다.
“ADALM2000 활용 오실레이터 안정적 발진 조건 확보 핵심”
R3 저항값 잘못 설정시 왜곡된 파형·비정상적 발진 유발
정확한 발진 주파수·왜곡 없는 정현파 위해 최적화 필요
[편집자 주]ADALM2000 교육용 키트를 활용한 콜피츠 오실레이터 실습에 대해 아나로그디바이스(Analog Devices, Inc.)의 안토니우 미클라우스(Antoniu Miclaus) 시스템 애플리케이션 엔지니어가 이야기 한다.
오실레이터(Oscillator)는 매우 다양한 형태로 구현될 수 있다. 이 글에서는 피드백 경로를 제공하기 위해 탭 커패시터 분배기(tapped capacitor divider)를 사용하는 콜피츠(Colpitts) 오실레이터 회로를 아나로그디바이스(ADI)의 ADALM2000 교육용 키트를 활용해 구성하는 방법을 소개한다.
콜피츠 오실레이터(Colpitts oscillator)는 30kHz∼30MHz의 RF 범위에서 왜곡이 낮은 정현파(sine wave) 신호를 생성하는 데 특히 좋은 회로이다. 콜피츠 구성은 탭 커패시터 분배기(그림 1의 C1과 C2)의 사용 여부로 쉽게 파악할 수 있다. 진동 주파수는 공식 1을 사용하여 일반적인 병렬 공진 회로와 동일한 방식으로 계산할 수 있다.
직렬로 연결된 두개의 커패시터 값이 선택되기 때문에 전체 직렬 커패시턴스(CTOT)는 공식 2로 구할 수 있다.
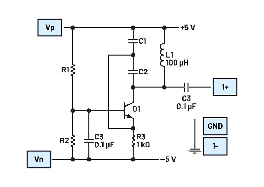
그림 1은 전형적인 콜피츠 오실레이터를 보여준다. 주파수 결정 병렬 공진 조정 회로는 C1, C2 및 L1로 구성되며, 공통 베이스 증폭기 Q1의 컬렉터(collector) 부하 임피던스로 사용된다. 이는 공진 주파수에서만 증폭기에 높은 이득을 제공한다. 콜피츠 오실레이터의 이러한 구성은 공통 베이스 증폭기를 사용한다. Q1의 베이스(base)는 저항 분배기 R1 및 R2에 의해 적절한 DC 레벨로 바이어스되지만, C3에 의해 AC 접지에 직접 연결된다.
공통 베이스 모드에서는 컬렉터의 출력 전압 파형과 이미터의 입력 신호가 동상(in phase)에 있다. 이는 C1과 C2 사이 노드에서 나오는 출력 신호의 일부가 튜닝된 컬렉터 부하로부터 이미터로 피드백되어, 요구되는 양(+)의 피드백을 제공하도록 한다. 이 피드백은 오직 교류(AC)에 대해서만 작용하며, 컬렉터에서 이미터까지의 직류(DC) 경로는 존재하지 않는다는 점에 유의할 필요가 있다.

▲그림 1 : 기본적인 콜피츠 오실레이터
C1과 C2의 결합 커패시턴스는 이미터 저항 R3과 함께 낮은 주파수의 시정수(time constant)를 형성하여, Q1의 이미터에 인가되는 피드백 신호의 진폭에 비례하는 평균 DC 전압 레벨을 제공한다. 이는 오실레이터의 폐루프 이득(closed-loop gain)을 조절하기 위한 증폭기의 이득을 자동으로 제어하는 기능을 한다.
다른 모든 오실레이터와 마찬가지로, 바르크하우젠 발진 조건(Barkhausen criteria)은 발진을 유지하기 위해 총 이득이 1이고 입력에서 출력까지 위상차가 0도일 것을 요구한다. 이미터 노드가 공통 베이스 증폭기 입력으로 사용되기 때문에, 이미터 저항 R3은 분리되지 않는다. 베이스는 C3에 의해 AC 접지에 연결되는데, 이는 오실레이터 주파수에서 매우 낮은 리액턴스를 제공한다.
■ 실험 전 시뮬레이션
먼저, 그림 1에 보이는 콜피츠 오실레이터의 시뮬레이션 회로도를 작성한다. 이미터 저항 R3가 1kΩ으로 설정되어 있을 때, NPN 트랜지스터 Q1의 컬렉터 전류가 대략 1mA가 되도록 바이어스 저항 R1과 R2의 값을 계산한다.
회로는 10V 전원 전압으로 구동된다고 가정한다. 저항 분배기를 통해 흐르는 대기 전류(standing current)를 가능한 낮게 유지할 수 있도록, R1과 R2의 합을 가능한 한 크게(합계 저항이 10kΩ보다 크게) 유지한다.
C3는 Q1의 베이스에 AC 접지를 제공한다는 점을 기억해야 한다.
베이스 디커플링 커패시터 C3와 출력 AC 커플링 커패시터 C4를 0.1μF으로 설정한다.
L1을 100μH로 설정하고, 공진 주파수가 500kHz에 가까워지도록 C1과 C2의 값을 계산한다.
과도(transient) 응답 시뮬레이션을 수행한다. 실제 회로 상에서 측정한 결과와 비교할 수 있도록 결과를 저장한 뒤, 실험 보고서에 포함시킨다.
■ 자재 목록
- ADALM2000 능동 학습 모듈
- 납땜 없는 브레드보드 및 점퍼 와이어 키트
- 2N3904 NPN 트랜지스터 1개
- 10μH 인덕터 2개
- 100μH 인덕터 2개
- 1nF 커패시터 1개 (표시 102)
- 4.7nF 커패시터 1개 (표시 472)
- 0.1μF 커패시터 2개 (표시 104)
- 10kΩ 저항 1개
- 기타 저항, 커패시터, 인덕터 등 (필요에 따라 추가)
■ 지침
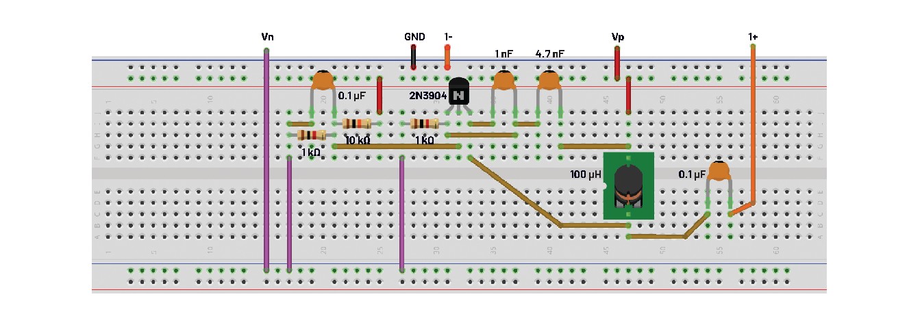
그림 2에 나와 있는 콜피츠 오실레이터 회로를 납땜이 없는 브레드보드를 사용하여 제작한다. 부품 키트에서 표준 값을 선택하여 바이어스 저항 R1과 R2를 구성하고 이미터 저항 R3를 1kΩ으로 설정한 경우, NPN 트랜지스터 Q1의 컬렉터 전류는 약 1mA가 되어야 한다.
이 오실레이터의 주파수는 C1, C2 및 L1 선택 값에 따라 약 500kHz∼2MHz 범위에서 조절될 수 있다. 초기 설정은 L1 = 100μH, C1 = 4.7nF, C2 = 1nF로 시작한다. 이 오실레이터 회로는 L1으로 선택한 값에 의해 설정된 대략적인 주파수에서 10Vp-p 이상의 정현파 출력을 만들 수 있다.

▲그림 2 : 콜피츠 오실레이터
그림 2에서 사각형은 ADALM2000 모듈의 임의 파형 발생기(arbitrary waveform generator, AWG), 오실로스코프 채널, 전원공급장치를 어디에 연결해야 하는지를 나타낸다. 전원을 켜기 전, 배선 연결을 반드시 재확인해야 한다.
■ 하드웨어 설정
브레드보드 회로는 그림 3을 참고하면 된다.

▲그림 3 : 콜피츠 오실레이터 브레드보드 회로
■ 절차
콜피츠 오실레이터 회로를 완성했다면, +5V와 -5V 전원 두 개를 모두 켜고 오실로스코프 채널 중 하나를 출력 단자에 연결하여 회로가 제대로 발진하고 있는지 확인한다. 여기서 R3 저항 값이 매우 중요하다는 것을 알 수 있을 텐데, 만약 이 값이 적절하지 않다면 크고 왜곡된 파형이 출력되거나, 출력이 약하거나 간헐적으로 동작할 수 있다.
R3의 최적 값을 찾기 위해, 실험에서 가장 좋은 파형과 신뢰할 수 있는 진폭을 제공하는 값을 찾을 수 있도록 R3를 1 kΩ 또는 5 kΩ의 가변 저항으로 대체할 수 있다. R3의 최적 값은 공진 주파수에 따라 달라질 수 있다.
그림 4는 R1 = 10kΩ, R2 = 1kΩ, C1 = 4.7nF, C2 = 1nF를 사용했을 때의 파형을 예시한 것이다.

▲그림 4. 콜피츠 오실레이터 플롯
■ 질문
1. 콜피츠 오실레이터의 주요 기능은 무엇인가?
2. 콜피츠 오실레이터는 어떤 애플리케이션 분야에서 사용될 수 있나?
위 질문에 대한 답변과 추가 설명은 아나로그디바이스 웹사이트 스튜던트존(https://ez.analog.com/studentzone/)에서 확인할 수 있다.
※ 저자 소개
안토니우 미클라우스(Antoniu Miclaus)는 아나로그디바이스(Analog Devices)에서 소프트웨어 엔지니어로, 리눅스 및 비OS(non-OS) 드라이버, ADI 학술 프로그램, 품질 보증(QA) 자동화, 프로세스 관리 등을 담당하고 있다. 그는 2017년 2월 루마니아 클루지-나포카(Cluj-Napoca)에 위치한 ADI에 입사했다. 그는 바베시-보요이 대학교(Babes-Bolyai University)에서 소프트웨어 공학 석사(M.Sc.), 클루지-나포카 기술대학교(Technical University of Cluj-Napoca)에서 전자 및 통신공학 학사(B.Eng.) 학위를 받았다.